中华医学会麻醉学分会
2020-08-08 22:31阅读 1721
完善麻醉学科内涵 提升医疗服务能力
关于加速推进“全面加强麻醉医疗服务能力建设”
联合倡议书
全国各医疗机构麻醉科全国各医学院校麻醉学系全国及各省、自治区、直辖市各麻醉学术团体社会各界关心支持麻醉学科发展的领导和朋友们
自1989年5月,卫生部“12号文件”正式将麻醉学科确立为临床二级学科以来,麻醉学科的发展取得了长足的进步,为现代医学发展和老百姓的健康福祉做出了重要贡献,得到了国内外同行和全社会的高度认可。党的十九大明确指出:目前社会的主要矛盾是人民日益增长的美好生活需求和不平衡不充分的发展之间的矛盾。而现今广大患者对舒适化医疗的刚性需求和麻醉医疗服务能力不足之间的矛盾已经成为医疗领域乃至社会上关注的热点问题。
两年前的今天,国家卫生健康委联合七部委发布了《关于加强和完善麻醉医疗服务的意见》(国卫医发【2018】21号)文件。去年12月,国家卫生健康委又发布了《关于印发麻醉科医疗服务能力建设指南(试行)的通知》(国卫办医函【2019】884号)文件。在这一系列国家政策的支持和指导下,全国各地持续宣贯和落实文件精神,以此为契机,有效推动了麻醉学科的发展。
麻醉学科在保障住院患者手术麻醉的基础上,不断提升服务能力,开拓服务领域,目前已经覆盖了日间手术、加速康复外科、无痛诊疗、分娩镇痛、急慢性疼痛诊疗、重症医学、体外循环等亚专业领域。“21号文件”和“884号文件”给麻醉学科带来了历史性发展机遇的同时,麻醉学科也面临着供需矛盾的艰巨挑战。
2020年是极不平凡的一年,全国人民万众一心抗击“新冠”疫情。全国医疗人员包括麻醉同道冲锋陷阵、奋勇当先、抗击疫情,弘扬了广大医者“人民至上、生命至上”的崇高精神。麻醉学科经受住了疫情的考验,彰显了职业担当,从中也引发了对学科未来发展更深层次的思考。
今年,又恰逢“十四五”规划纲要编制之年。抓住机遇、科学谋划、加速发展,这是时代赋予我们这代人迫在眉睫的历史责任。这一重任需要全国近10万名麻醉从业人员同心协力、汇聚智慧、攻坚克难,需要全国上下共同发声、共同行动、共谋发展。
谨此,中华医学会麻醉学分会、中国医师协会麻醉学医师分会、中国心胸血管麻醉学分会、中国非公立医疗机构协会麻醉专业委员会、中国高等教育学会医学教育专业委员会、中国中西医结合学会麻醉专业委员会、中国抗癌协会肿瘤麻醉与镇痛专业委员会、中国整形美容协会麻醉与镇静镇痛分会、中华口腔医学会口腔麻醉学专业委员会、中国医疗保健国际交流促进会区域麻醉与疼痛医学分会等十个全国性麻醉学术团体共同发出倡议:
一
在全国范围内大规模开展广泛宣传、深入学习、有效贯彻落实“21号文件”和“884号文件”精神的系列活动。
二
各医疗机构麻醉科、各医学院校麻醉学系、各麻醉学术团体在抗疫和复工复产的同时,对标对表落实文件精神。对标找差距、补短板,对表定规划、抓落实,切实有效地加速推进各地麻醉学科发展。
三
各医疗机构麻醉科、各医学院校麻醉学系、各麻醉学术团体需将文件的要求纳入到“十四五”发展规划中,针对麻醉医师培养和队伍建设、扩大麻醉医疗服务领域,制定2020年、2030年、2035年麻醉学科发展规划和目标。
四
全国各麻醉学术团体将一如既往地大力支持各省市麻醉学术团体的相关工作,形成全国麻醉“一盘棋”的整体联动机制,以人为本,关注基层,关注临床,关注护理,携手友邻学科共同努力,加速提升麻醉学科的整体服务能力。
五
各麻醉学术团体应积极整合资源、加强协作,主动加强与当地各级行政管理部门的沟通,在扩大麻醉医疗服务领域,创新推广镇痛服务,满足麻醉医疗服务新需求的同时,从人力资源、医师培训、规范制订、物价调整、薪酬待遇等方面积极争取政策支持。
六
各麻醉学术团体根据麻醉学科人才培养的要求,围绕住院医师规范化培训和专科医师培训,发挥专科麻醉特长,制订培训方案,优化培训模式,整合培训资源,扩大培训规模,同心协力,各施所长,为麻醉学科人才梯队建设作出应有的努力和贡献。
七
践行“安全麻醉、学术麻醉、品质麻醉、人文麻醉”的理念。各医疗机构麻醉科主任和学科带头人当以更高的历史责任感、使命感,从本科室做起,从本医院做起,优化科室管理,主动扩大麻醉医疗服务领域,积极营造和谐向上的科室文化和氛围,切实关爱麻醉从业人员的身心健康,努力提升患者的就医品质和临床医疗服务能力。
八
全国广大麻醉从业人员要积极行动起来,从日常工作做起,积极学习、宣贯、落实文件精神。人人为我,我为人人。人人担起学科发展重担,人人为学科发展做贡献。
加强麻醉医疗服务能力建设是社会和民众的迫切需求,加速推进麻醉学科的发展是麻醉人共同的心声,这有赖于政策的支持,更依靠近10万名麻醉同仁的共同努力。我们坚信,在党和国家相关政策的引领下,在社会各界的大力支持下,麻醉学科一定能乘东风,行远航,以自身学科发展的踏实脚步为推进《“健康中国2030”规划纲要》的行稳致远贡献更大的力量。衷心感谢关注和支持中国麻醉学科发展的领导、同仁和各界朋友们!
联合倡议学术团体
中华医学会麻醉学分会
中国医师协会麻醉学医师分会
中国心胸血管麻醉学分会
中国非公立医疗机构协会麻醉专业委员会
中国高等教育学会医学教育专业委员会
中国中西医结合学会麻醉专业委员会
中国抗癌协会肿瘤麻醉与镇痛专业委员会
中国整形美容协会麻醉与镇静镇痛分会
中华口腔医学会口腔麻醉学专业委员会
中国医疗保健国际交流促进会区域麻醉与疼痛医学分会
关于印发加强和完善麻醉医疗服务意见的通知
国卫医发〔2018〕21号
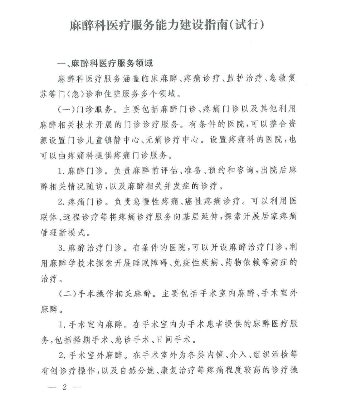
国家卫生健康委办公厅关于印发麻醉科医疗服务能力建设指南(试行)的通知
国卫办医函〔2019〕884号
重磅:中华医学会麻醉学分会等十个学术团体联合发布
编审:中华医学会麻醉学分会 秘书处
